XLoBorg pin layout
Forums:
Hello, I'd need to know the pin layout of this board, because I cannot attach it directly to the GPIO socket (I have other devices attached) and I'd like to wire the connections instead of socketing them
The link to the XLoBorg layout ends in a corrupted PDF file, so I am clueless :)
Thank you very much!
- Log in to post comments


piborg
Fri, 03/13/2020 - 15:15
Permalink
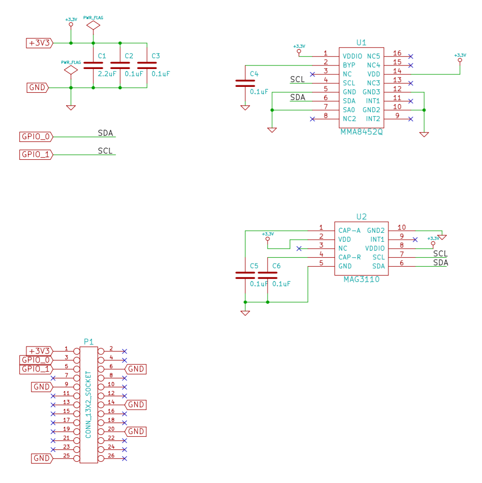
XLoBorg schematic
The PDF opened fine for me, not sure what the problem is...
I have taken an image of the schematic and attached it below. You will only need to connect one of the GND pins.
ffelagund
Fri, 03/13/2020 - 16:31
Permalink
Hi
Hi
So It only needs the 3.3v pin, a gnd one, and gpio 0 and 1
Thanks!
P.D: Just a side note: I've attached the PDF with the schematics. I'm unable to open it with any visor, and I tried dowloading it with different browsers
piborg
Mon, 03/16/2020 - 10:29
Permalink
Bad links :(
It turns out the links were wrong, that file is actually a 404 page...
links have now been fixed :)
ffelagund
Mon, 03/16/2020 - 11:40
Permalink
Thank you!
Thank you!
Also, I've managed to wire the device, thank you again!
Jacobo.